Bevor Sie mit der Konfiguration beginnen, überprüfen Sie bitte, ob die Firmware-Version der Ladestation mit der neuesten kompatiblen Firmware-Version übereinstimmt.Verbindung mit der Ladestation | |
Lokale VerbindungKonfiguration direkt auf dem Display der Ladestation
*: Standard, kann geändert werden
| ![]() Doppelklicke auf das Datums-/Zeitsymbol oben rechts
Gib das Admin-Passwort 080808 ein |
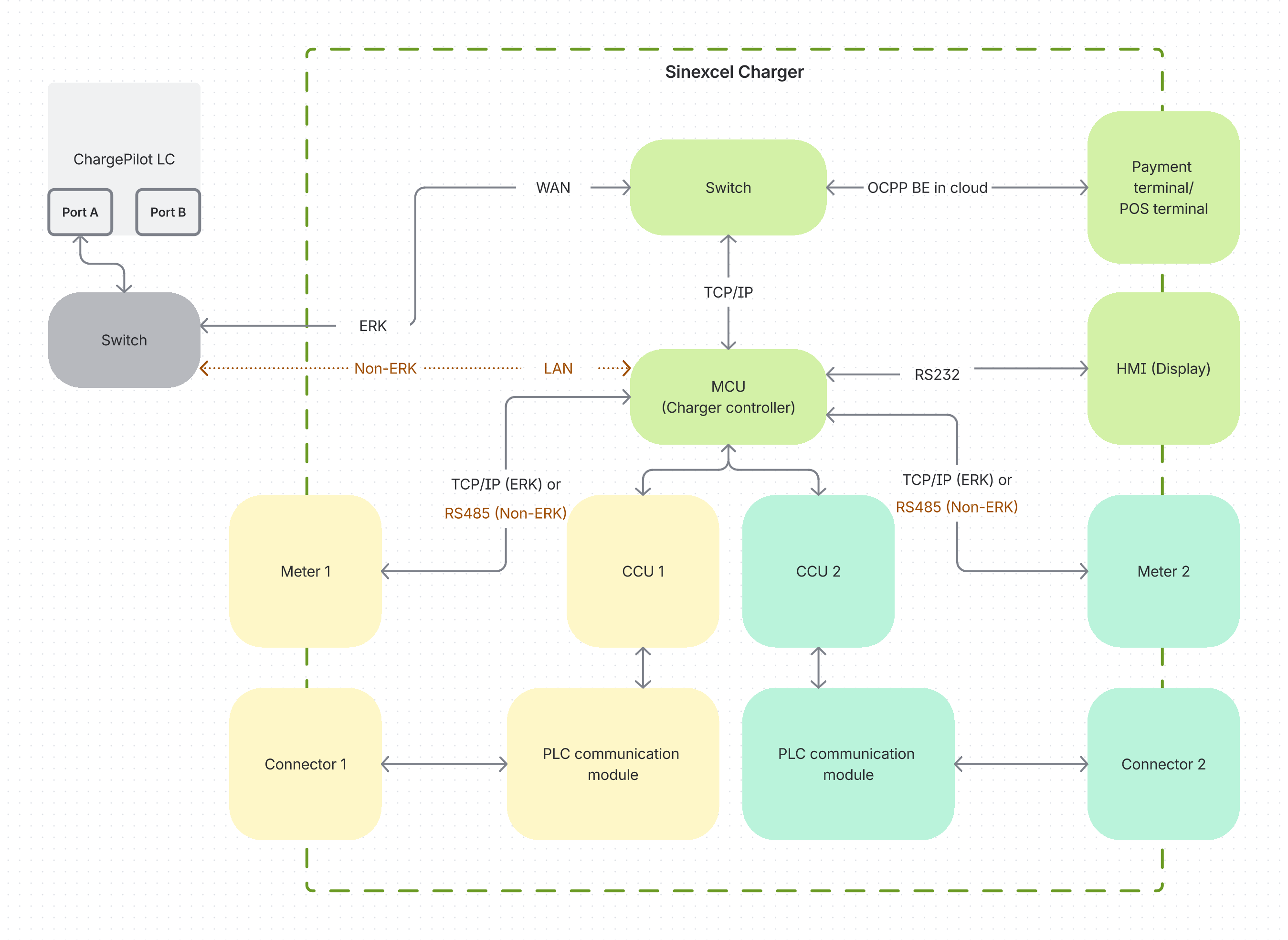
Meter IP-Einstellungen (nur für ERK Ladestation)Die IP-Adresse der Meter müssen in der gleichen IP-Range wie die von der Ladestation.
| ![]() ![]() ![]() |
Netzwerk Einstellungen | |
EthernetLAN-Verbindung mit der Ladestation:
| ![]() ![]() ![]() |
OCPP Einstellungen | |
Backend
| ![]() |
Weitere Einstellungen der Ladestation | |
Autorisierung Einstellungen
| ![]() ![]() |
Autocharge/Freies Laden EinstellungenWenn diese Funktion aktiv ist, startet die Ladestation die Transaktion entweder mit dem, in der Ladestation vordefinierten, Identifier (Plug&Charge), oder mit der EV MAC-Adresse Autocharge mit einem vordefinierten Token ist nicht von diesem Modell unterstütz.
|
|
War dieser Artikel hilfreich?
Das ist großartig!
Vielen Dank für das Feedback
Leider konnten wir nicht helfen
Vielen Dank für das Feedback
Feedback gesendet
Wir wissen Ihre Bemühungen zu schätzen und werden versuchen, den Artikel zu korrigieren












